欢迎访问新疆玖安劳动安全评价检测中心(有限公司)网站!

官方微信

官方微信

咨询热线:139-9920-3898

NAVIGATION

技术服务报告公示栏

JA-2017(ZP)-048独山子石化分公司国Ⅵ车用汽柴油质量升级改造项目职业病危害预评价报告

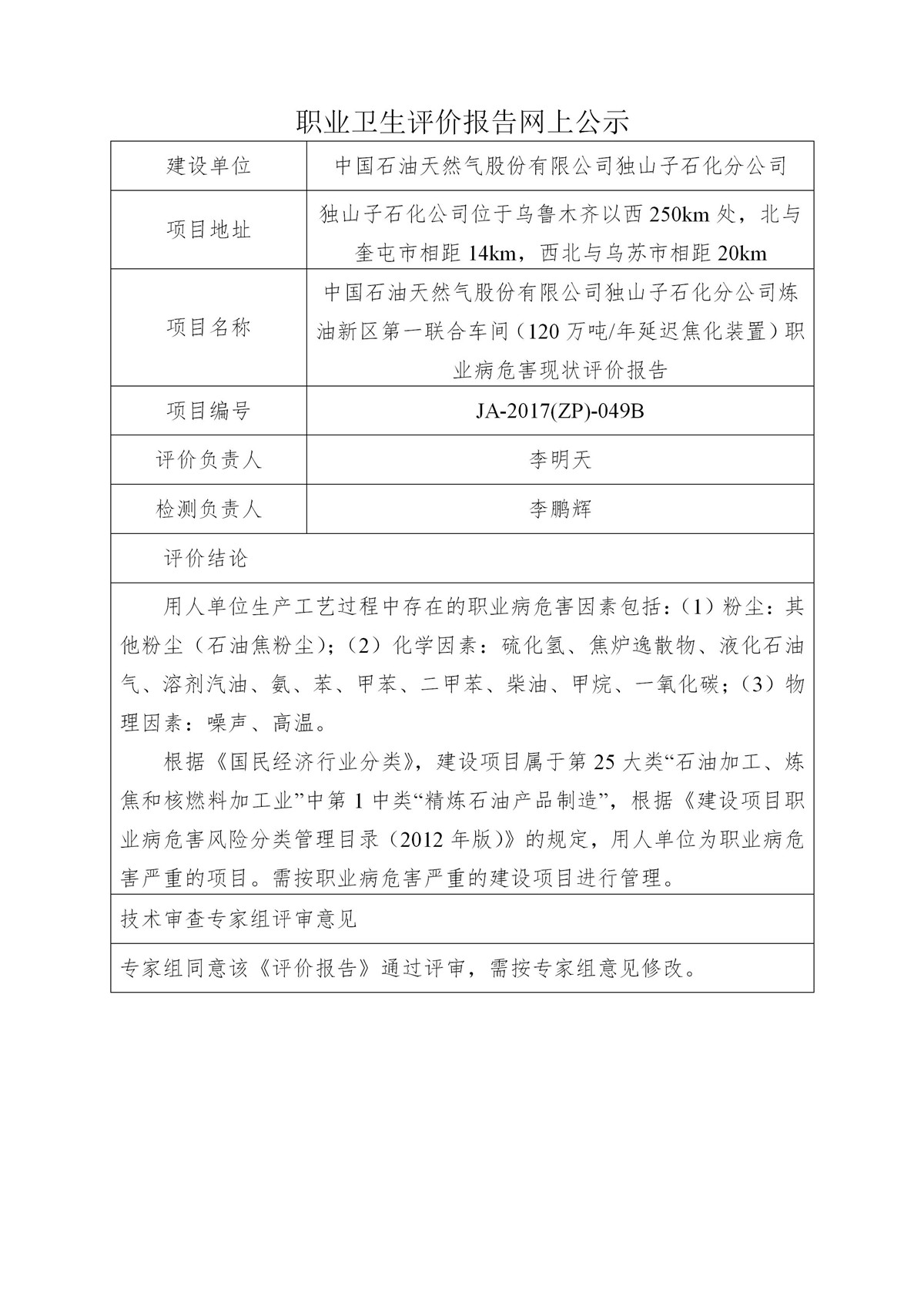
JA-2017(ZP)-049B中国石油天然气股份有限公司独山子石化分公司炼油新区第一联合车间(120万吨年延迟焦化装置)职业病危害现状评价报告_01.jpg