欢迎访问新疆玖安劳动安全评价检测中心(有限公司)网站!

官方微信

官方微信

咨询热线:139-9920-3898

NAVIGATION

安全信息公示

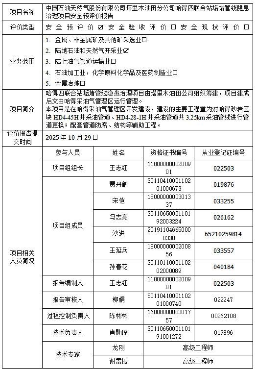
中国石油天然气股份有限公司塔里木油田分公司哈得四联合站垢堵管线隐患治理项目安全预评价报告

fee56b29-6c94-4820-be5d-cdea76ebaa20.jpg

d9d1acbe-b403-4bb7-9519-b5074e895117.jpg

9f982b67-62d3-4d39-9e05-b7ba04fd28be.jpg