欢迎访问新疆玖安劳动安全评价检测中心(有限公司)网站!

官方微信

官方微信

咨询热线:139-9920-3898

NAVIGATION

技术服务报告公示栏

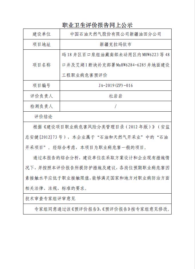
JA-2019(ZP)-016玛18井区百口泉组油藏南部未动用区内MHW6223等48口井及艾湖1断块补充部署MaHW6284-6285井地面建设工程职业病危害预评价

JA-2019(ZP)-016玛18井区百口泉组油藏南部未动用区内MHW6223等48口井及艾湖1断块补充部署MaHW6284-6285井地面建设工程职业病危害预评价.jpg