欢迎访问新疆玖安劳动安全评价检测中心(有限公司)网站!

官方微信

官方微信

咨询热线:139-9920-3898

NAVIGATION

技术服务报告公示栏

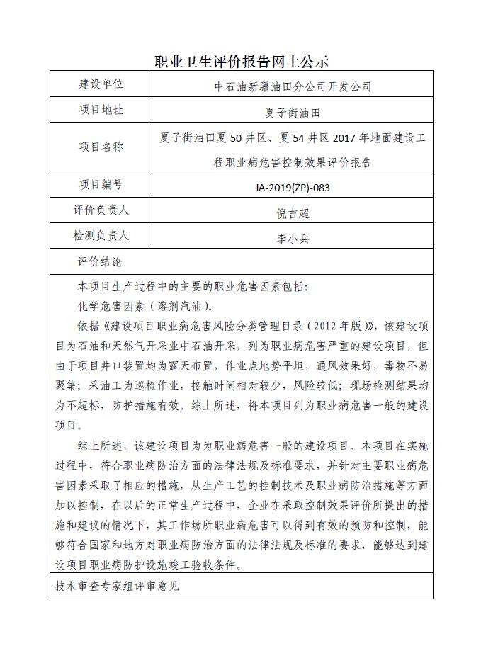
JA-2019(ZP)-083中石油新疆油田分公司开发公司夏子街油田夏50井区克下组油藏水平井开发2017年地面工程职业病危害控制效果评价 中石油新疆油田分公司开发公司夏54井区2017年地面建设工程职业病危害控制效果评价

JA-2019(ZP)-083中石油新疆油田分公司开发公司夏子街油田夏50井区克下组油藏水平井开发2017年地面工程职业病危害控制效果评价 中石油新疆油田分公司开发公司夏54井区2017年地面建设工程职业病危害控制效果评价.jpg