欢迎访问新疆玖安劳动安全评价检测中心(有限公司)网站!

官方微信

官方微信

咨询热线:139-9920-3898

NAVIGATION

技术服务报告公示栏

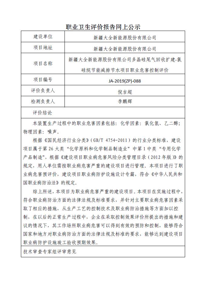
JA-2019(ZP)-088新疆大全新能源股份有限公司多晶硅尾气回收扩建-氯硅烷节能减排节水项目职业危害控制评价

JA-2019(ZP)-088新疆大全新能源股份有限公司多晶硅尾气回收扩建-氯硅烷节能减排节水项目职业危害控制评价.jpg