欢迎访问新疆玖安劳动安全评价检测中心(有限公司)网站!

官方微信

官方微信

咨询热线:139-9920-3898

NAVIGATION

技术服务报告公示栏

JA-2019(ZP)-094中国石化塔河炼化有限责任公司2019年南区库房隐患治理项目职业病危害预评价

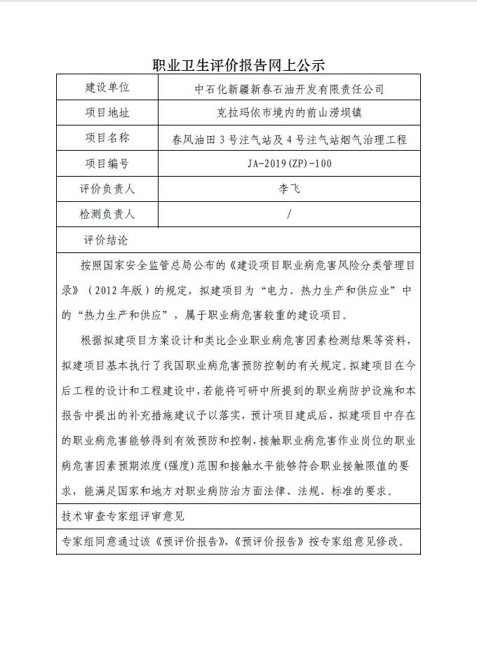
JA-2019(ZP)-100春风油田3号注气站及4号注气站烟气治理工程职业病危害预评价.jpg