欢迎访问新疆玖安劳动安全评价检测中心(有限公司)网站!

官方微信

官方微信

咨询热线:139-9920-3898

NAVIGATION

技术服务报告公示栏

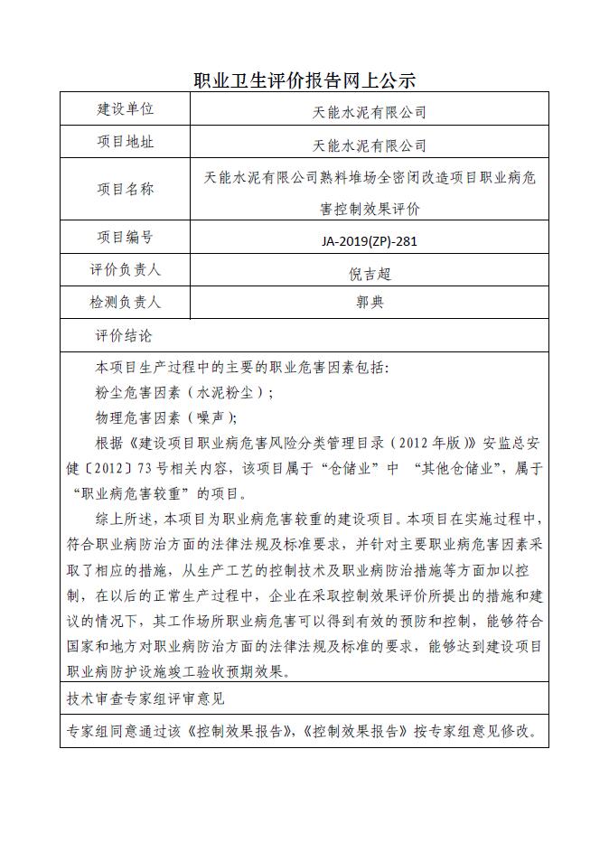
JA-2019(ZP)-281天能水泥有限公司熟料堆场全密闭改造项目职业病危害控制效果评价

JA-2019(ZP)-281天能水泥有限公司熟料堆场全密闭改造项目职业病危害控制效果评价.jpg