欢迎访问新疆玖安劳动安全评价检测中心(有限公司)网站!

官方微信

官方微信

咨询热线:139-9920-3898

NAVIGATION

技术服务报告公示栏

JA-2020(ZP)-012-01克拉玛依市富城天然气有限责任公司13#混输站职业病危害现状评价

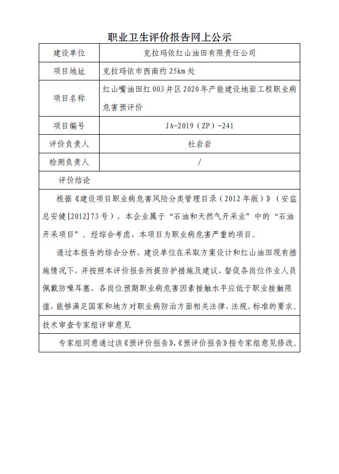
JA-2019(ZP)-241红山嘴油田红003井区2020年产能建设地面工程职业病危害预评价.jpg