欢迎访问新疆玖安劳动安全评价检测中心(有限公司)网站!

官方微信

官方微信

咨询热线:139-9920-3898

NAVIGATION

技术服务报告公示栏

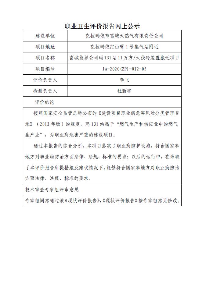
JA-2020(ZP)-012-03富城能源公司玛131站11万方天浅冷装置搬迁项目职业病危害现状评价

JA-2020(ZP)-012-03富城能源公司玛131站11万方天浅冷装置搬迁项目职业病危害现状评价.jpg