欢迎访问新疆玖安劳动安全评价检测中心(有限公司)网站!

官方微信

官方微信

咨询热线:139-9920-3898

NAVIGATION

技术服务报告公示栏

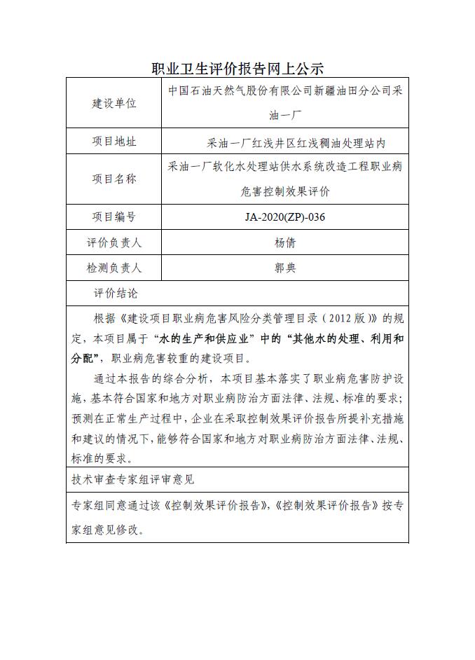
JA-2020(ZP)-036中国石油天然气股份有限公司新疆油田分公司采油一厂软化水处理站供水系统改造工程职业病危害控制效果评价

JA-2020(ZP)-036中国石油天然气股份有限公司新疆油田分公司采油一厂软化水处理站供水系统改造工程职业病危害控制效果评价.jpg