欢迎访问新疆玖安劳动安全评价检测中心(有限公司)网站!

官方微信

官方微信

咨询热线:139-9920-3898

NAVIGATION

技术服务报告公示栏

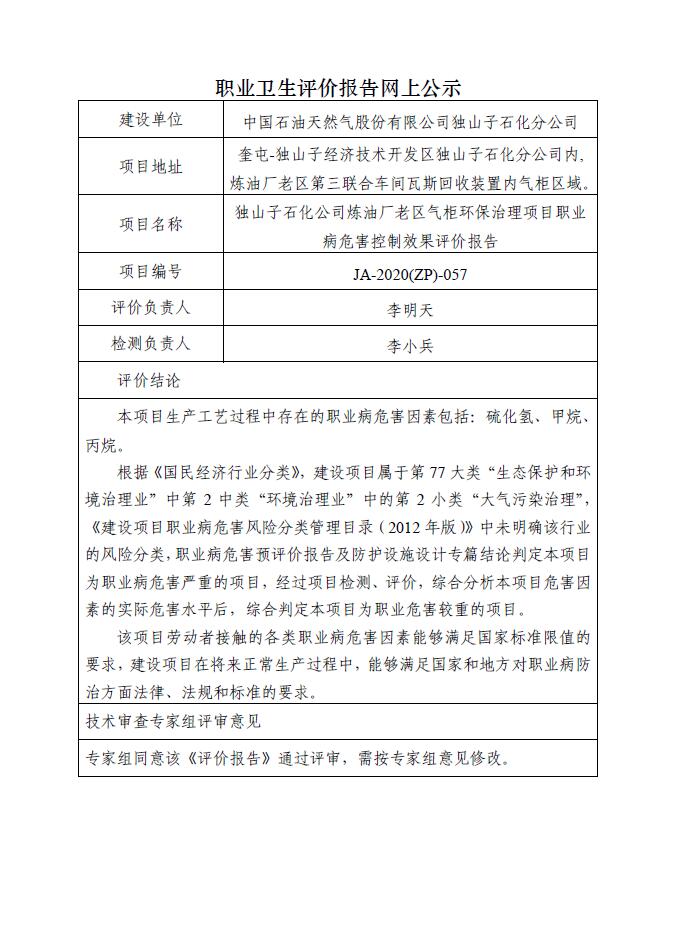
JA-2020(ZP)-057独山子石化公司炼油厂老区气柜环保治理项目职业病危害控制效果评价报告

JA-2020(ZP)-057独山子石化公司炼油厂老区气柜环保治理项目职业病危害控制效果评价报告.jpg