欢迎访问新疆玖安劳动安全评价检测中心(有限公司)网站!

官方微信

官方微信

咨询热线:139-9920-3898

NAVIGATION

技术服务报告公示栏

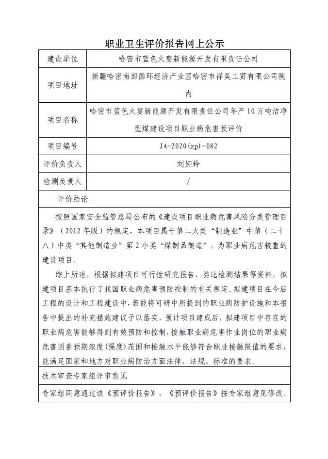
JA-2020(ZP)-082 哈密市蓝色火宴新能源开发有限责任公司年产10万吨洁净型煤建设项目职业病危害预评价

JA-2020(ZP)-082 哈密市蓝色火宴新能源开发有限责任公司年产10万吨洁净型煤建设项目职业病危害预评价.jpg