欢迎访问新疆玖安劳动安全评价检测中心(有限公司)网站!

官方微信

官方微信

咨询热线:139-9920-3898

NAVIGATION

技术服务报告公示栏

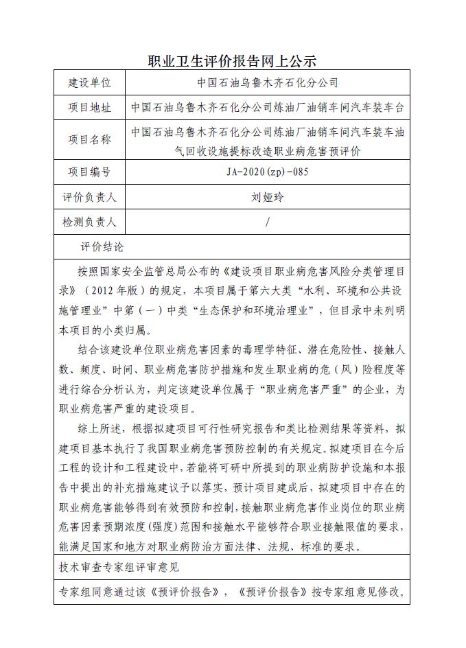
JA-2020(ZP)-085 中国石油乌鲁木齐石化分公司炼油厂油销车间汽车装车油气回收设施提标改造职业病危害预评价

JA-2020(ZP)-085 中国石油乌鲁木齐石化分公司炼油厂油销车间汽车装车油气回收设施提标改造职业病危害预评价.jpg