欢迎访问新疆玖安劳动安全评价检测中心(有限公司)网站!

官方微信

官方微信

咨询热线:139-9920-3898

NAVIGATION

技术服务报告公示栏

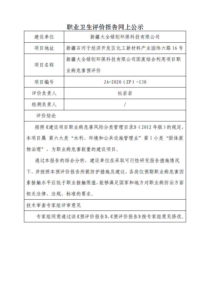
JA-2020(ZP)-130新疆大全绿创环保科技有限公司固废综合利用项目职业病危害预评价

JA-2020(ZP)-130新疆大全绿创环保科技有限公司固废综合利用项目职业病危害预评价.jpg