欢迎访问新疆玖安劳动安全评价检测中心(有限公司)网站!

官方微信

官方微信

咨询热线:139-9920-3898

NAVIGATION

技术服务报告公示栏

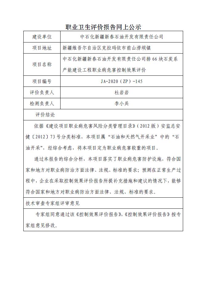
JA-2020(ZP)-145中石化新疆新春石油开发有限责任公司排66块石炭系产能建设工程职业病危害控制效果评价

JA-2020(ZP)-145中石化新疆新春石油开发有限责任公司排66块石炭系产能建设工程职业病危害控制效果评价.jpg