欢迎访问新疆玖安劳动安全评价检测中心(有限公司)网站!

官方微信

官方微信

咨询热线:139-9920-3898

NAVIGATION

技术服务报告公示栏

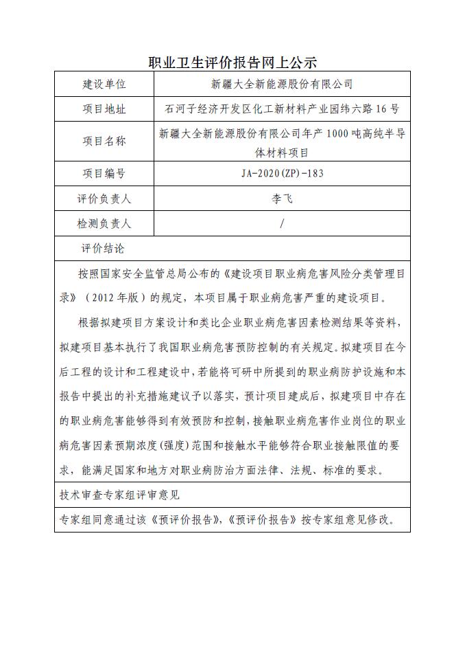
JA-2020(ZP)-183新疆大全新能源股份有限公司年产1000吨高纯半导体材料项目职业病危害预评价

JA-2020(ZP)-183新疆大全新能源股份有限公司年产1000吨高纯半导体材料项目职业病危害预评价.jpg