欢迎访问新疆玖安劳动安全评价检测中心(有限公司)网站!

官方微信

官方微信

咨询热线:139-9920-3898

NAVIGATION

技术服务报告公示栏

JA-2020(ZP)-185国家电网公司直流建设分公司、国网新疆电力公司

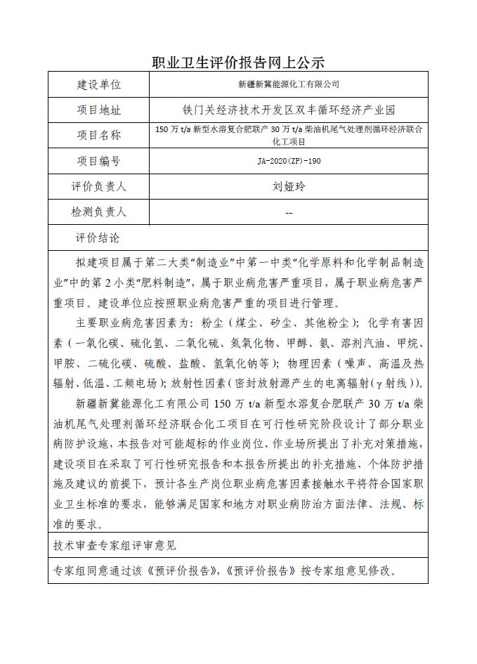
JA-2020(ZP)-190新疆新冀能源化工有限公司150万t新型水溶复合肥联产30万t柴油机尾气处理剂循环经济联合化工项目职业病危害预评价报告.jpg