欢迎访问新疆玖安劳动安全评价检测中心(有限公司)网站!

官方微信

官方微信

咨询热线:139-9920-3898

NAVIGATION

技术服务报告公示栏

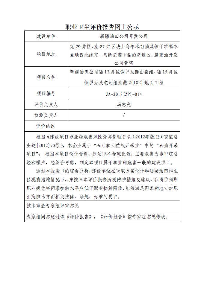
JA-2018(ZP)-014新疆油田公司陆13井区侏罗系西山窑组、陆15井区侏罗系头屯河组油藏2018年地面工程预

JA-2018(ZP)-014新疆油田公司陆13井区侏罗系西山窑组、陆15井区侏罗系头屯河组油藏2018年地面工程预.jpg