欢迎访问新疆玖安劳动安全评价检测中心(有限公司)网站!

官方微信

官方微信

咨询热线:139-9920-3898

NAVIGATION

技术服务报告公示栏

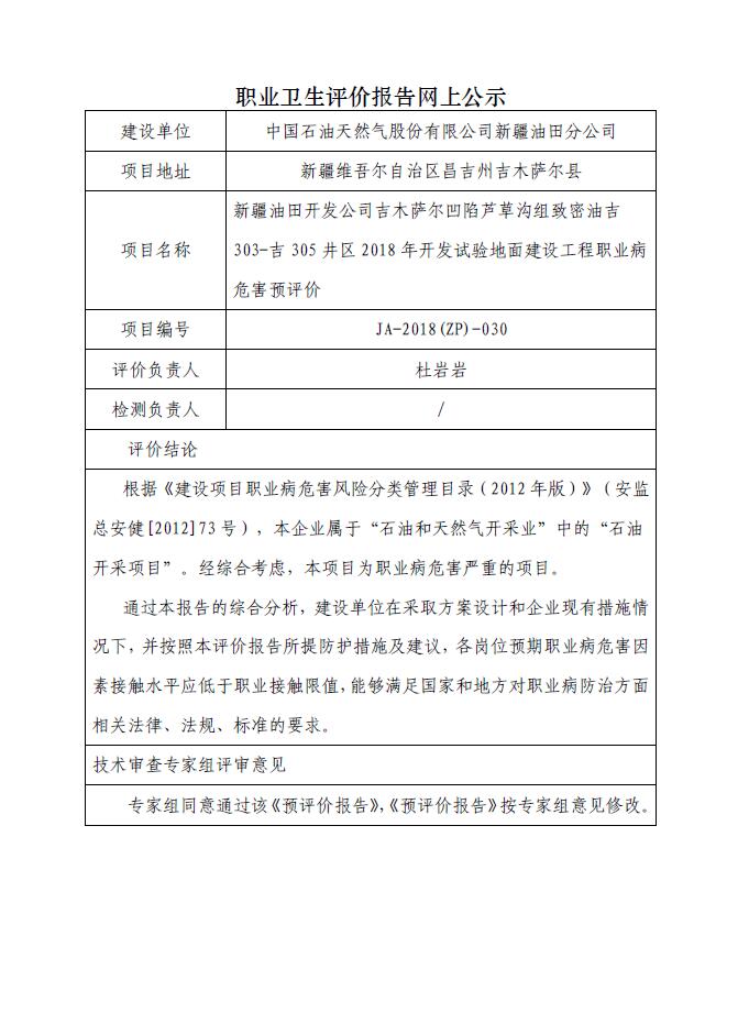
JA-2018(ZP)-030新疆油田开发公司吉木萨尔凹陷芦草沟组致密油吉 303-吉 305 井区2018年开发试验地面建设工程职业病危害预评价

JA-2018(ZP)-030新疆油田开发公司吉木萨尔凹陷芦草沟组致密油吉 303-吉 305 井区2018年开发试验地面建设工程职业病危害预评价.jpg