欢迎访问新疆玖安劳动安全评价检测中心(有限公司)网站!

官方微信

官方微信

咨询热线:139-9920-3898

NAVIGATION

技术服务报告公示栏

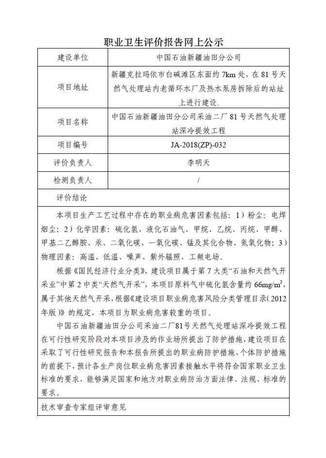
JA-2018(ZP)-032中国石油新疆油田分公司采油二厂81号天然气处理站深冷提效工程职业病危害预评价报告

JA-2018(ZP)-032中国石油新疆油田分公司采油二厂81号天然气处理站深冷提效工程职业病危害预评价报告.jpg