欢迎访问新疆玖安劳动安全评价检测中心(有限公司)网站!

官方微信

官方微信

咨询热线:139-9920-3898

NAVIGATION

技术服务报告公示栏

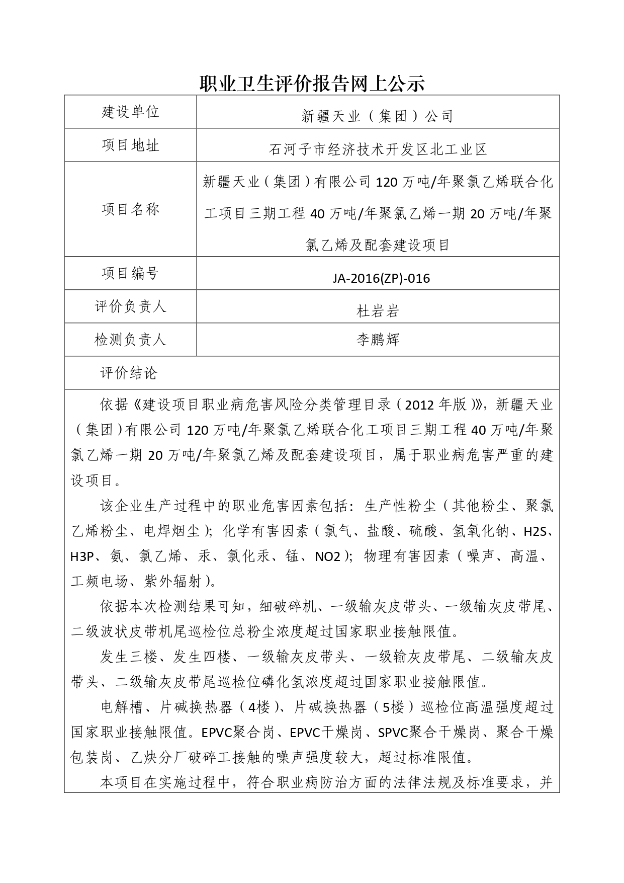
JA-2016(ZP)-016新疆天业(集团)有限公司120万吨年聚氯乙烯联合化工项目三期工程40万吨年聚氯乙烯一期20万吨年聚氯乙烯及配套建设项目职业病危害控制效果评价

JA-2016(ZP)-016新疆天业(集团)有限公司120万吨年聚氯乙烯联合化工项目三期工程40万吨年聚氯乙烯一期20万吨年聚氯乙烯及配套建设项目职业病危害控制效果评价_page-0001.jpgJA-2016(ZP)-016新疆天业(集团)有限公司120万吨年聚氯乙烯联合化工项目三期工程40万吨年聚氯乙烯一期20万吨年聚氯乙烯及配套建设项目职业病危害控制效果评价_page-0002.jpg