欢迎访问新疆玖安劳动安全评价检测中心(有限公司)网站!

官方微信

官方微信

咨询热线:139-9920-3898

NAVIGATION

技术服务报告公示栏

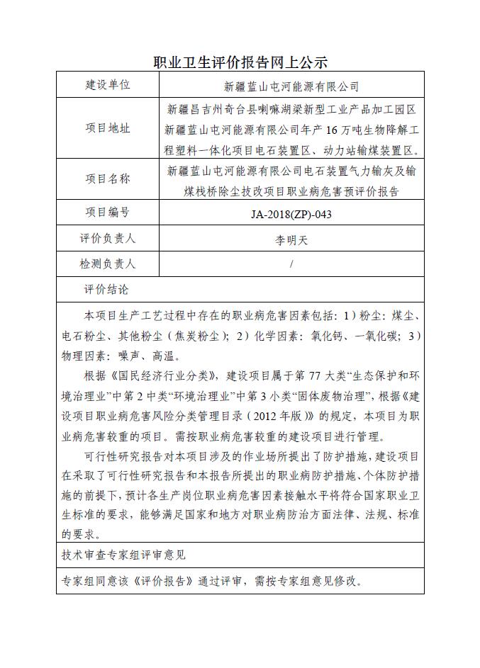
JA-2018(ZP)-043新疆蓝山屯河能源有限公司电石装置气力输灰及输煤栈桥除尘技改项目职业病危害预评价报告

JA-2018(ZP)-043新疆蓝山屯河能源有限公司电石装置气力输灰及输煤栈桥除尘技改项目职业病危害预评价报告.jpg