欢迎访问新疆玖安劳动安全评价检测中心(有限公司)网站!

官方微信

官方微信

咨询热线:139-9920-3898

NAVIGATION

技术服务报告公示栏

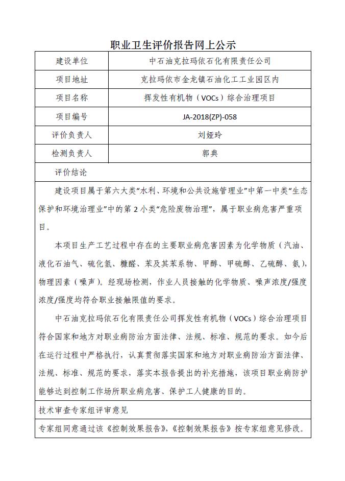
JA-2018(ZP)-058中石油克拉玛依石化有限责任公司挥发性有机物(VOCs)综合治理项目职业病危害控制效果评价JA-2018(ZP)-058

JA-2018(ZP)-058中石油克拉玛依石化有限责任公司挥发性有机物(VOCs)综合治理项目职业病危害控制效果评价JA-2018(ZP)-058.jpg