欢迎访问新疆玖安劳动安全评价检测中心(有限公司)网站!

官方微信

官方微信

咨询热线:139-9920-3898

NAVIGATION

技术服务报告公示栏

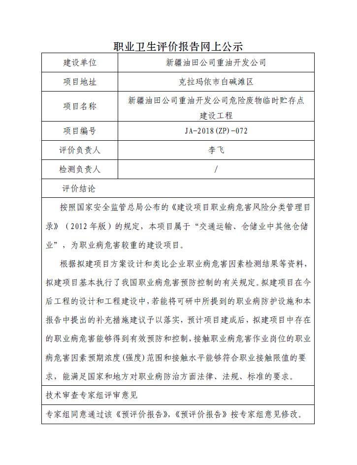
JA-2018(ZP)-072新疆油田公司重油开发公司危险废物临时贮存点建设工程职业病危害预评价

JA-2018(ZP)-072新疆油田公司重油开发公司危险废物临时贮存点建设工程职业病危害预评价.jpg