欢迎访问新疆玖安劳动安全评价检测中心(有限公司)网站!

官方微信

官方微信

咨询热线:139-9920-3898

NAVIGATION

技术服务报告公示栏

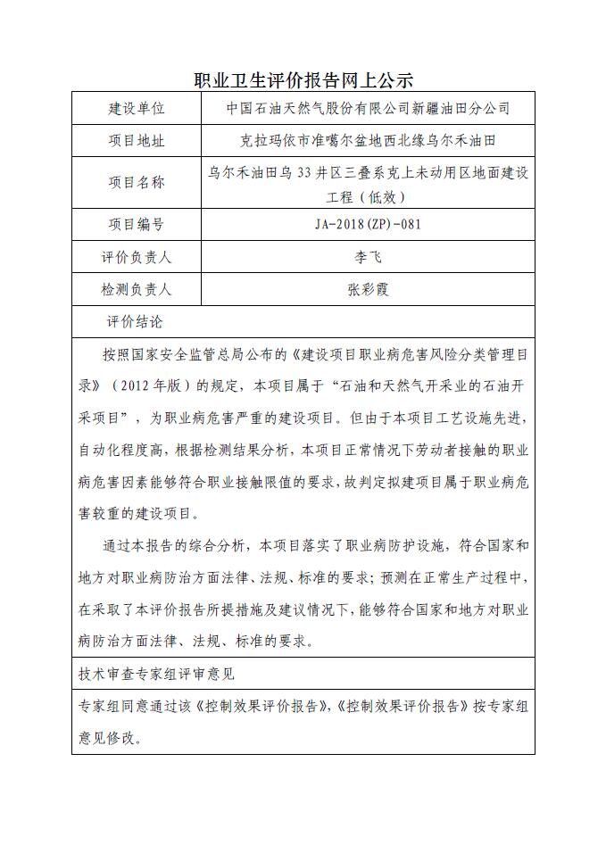
JA-2018(ZP)-081乌尔禾油田乌33井区三叠系克上未动用区地面建设工程(低效)职业病危害控制效果评价

JA-2018(ZP)-081乌尔禾油田乌33井区三叠系克上未动用区地面建设工程(低效)职业病危害控制效果评价.jpg