欢迎访问新疆玖安劳动安全评价检测中心(有限公司)网站!

官方微信

官方微信

咨询热线:139-9920-3898

NAVIGATION

技术服务报告公示栏

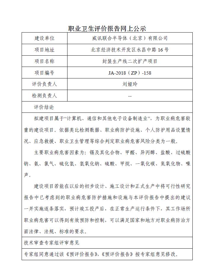
JA-2018(ZP)-158威讯联合半导体(北京)有限公司封装生产线二次扩产项目职业病危害预评价报告

JA-2018(ZP)-158威讯联合半导体(北京)有限公司封装生产线二次扩产项目职业病危害预评价报告.jpg