欢迎访问新疆玖安劳动安全评价检测中心(有限公司)网站!

官方微信

官方微信

咨询热线:139-9920-3898

NAVIGATION

技术服务报告公示栏

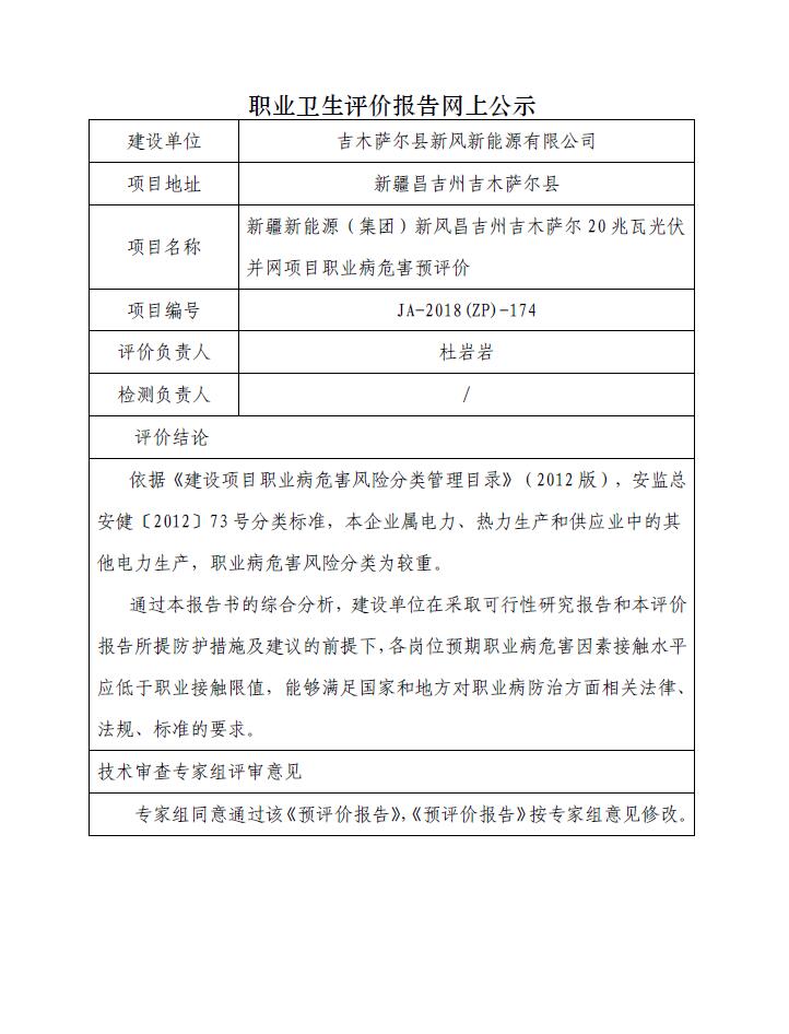
JA-2018(ZP)-174新疆新能源(集团)新风昌吉州吉木萨尔20兆瓦光伏并网项目职业病危害预评价

JA-2018(ZP)-174新疆新能源(集团)新风昌吉州吉木萨尔20兆瓦光伏并网项目职业病危害预评价.jpg