欢迎访问新疆玖安劳动安全评价检测中心(有限公司)网站!

官方微信

官方微信

咨询热线:139-9920-3898

NAVIGATION

技术服务报告公示栏

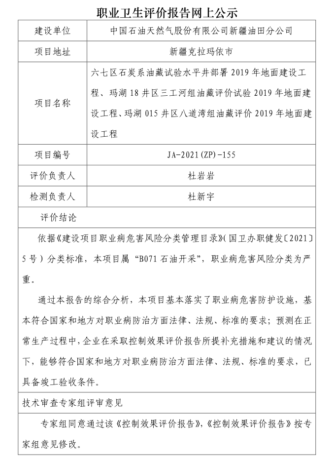
JA-2021(ZP)-155中国石油天然气股份有限公司新疆油田分公司六七区石炭系油藏试验水平井部署2019年地面建设工程、玛湖18井区三工河组油藏评价试验2019年地面建设工程、玛湖015井区八道湾组油藏评价2019年地面建设工程职业病危害控制效果评价报告

1658395995954.png