欢迎访问新疆玖安劳动安全评价检测中心(有限公司)网站!

官方微信

官方微信

咨询热线:139-9920-3898

NAVIGATION

技术服务报告公示栏

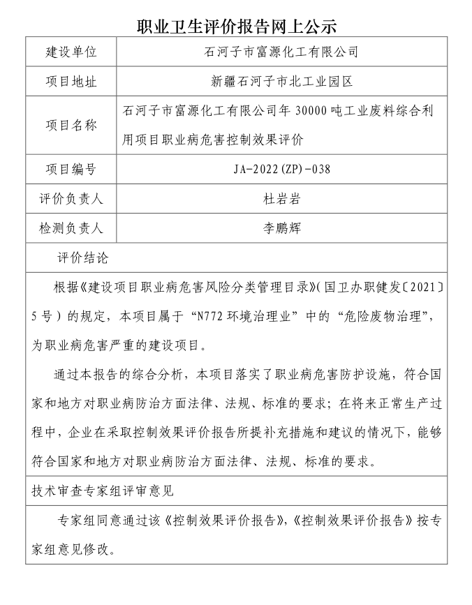
JA-2022(ZP)-038石河子市富源化工有限公司年30000吨工业废料综合利用项目职业病危害控制效果评价

1658397147921.png