欢迎访问新疆玖安劳动安全评价检测中心(有限公司)网站!

官方微信

官方微信

咨询热线:139-9920-3898

NAVIGATION

技术服务报告公示栏

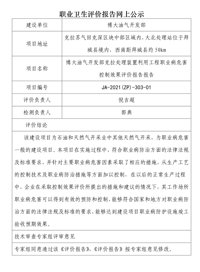
JA-2021(ZP)-303-01博大油气开发部克拉处理装置利用工程职业病危害控制效果评价报告报告

微信图片_20220729185028.png