欢迎访问新疆玖安劳动安全评价检测中心(有限公司)网站!

官方微信

官方微信

咨询热线:139-9920-3898

NAVIGATION

技术服务报告公示栏

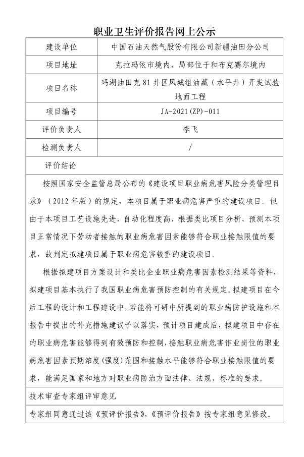
JA-2021(ZP)-011玛湖油田克81井区风城组油藏(水平井)开发试验地面工程职业病危害预评价

1659517614987.png