欢迎访问新疆玖安劳动安全评价检测中心(有限公司)网站!

官方微信

官方微信

咨询热线:139-9920-3898

NAVIGATION

安全信息公示

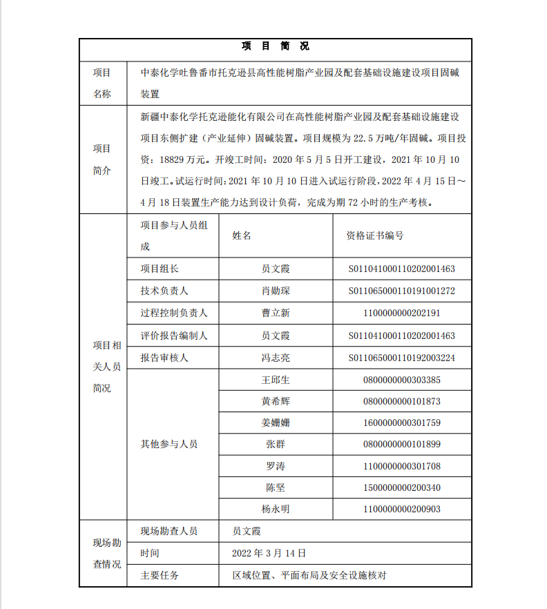
中泰化学吐鲁番市托克逊县高性能树脂产业园及配套基础设施建设项目固碱

1673589342601.png

1673589374870.png