欢迎访问新疆玖安劳动安全评价检测中心(有限公司)网站!

官方微信

官方微信

咨询热线:139-9920-3898

NAVIGATION

安全信息公示

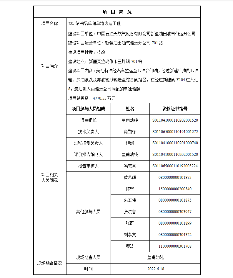
701站油品单储单输改造工程

1673604530963.png

1673604550691.png