欢迎访问新疆玖安劳动安全评价检测中心(有限公司)网站!

官方微信

官方微信

咨询热线:139-9920-3898

NAVIGATION

安全信息公示

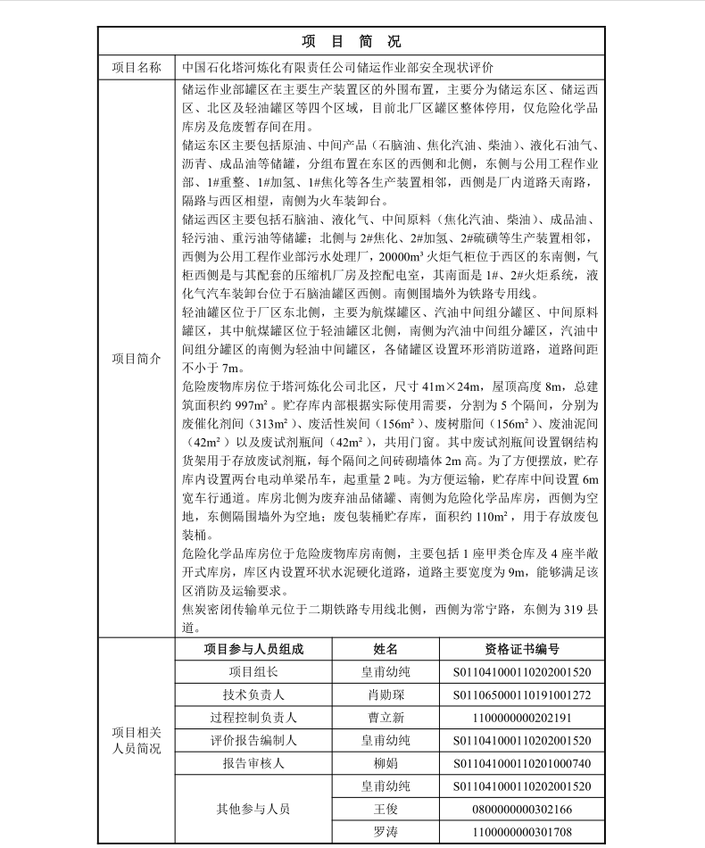
中国石化塔河炼化有限责任公司储运作业部安全现状评价

1686547109459.png

1686547138997.png