欢迎访问新疆玖安劳动安全评价检测中心(有限公司)网站!

官方微信

官方微信

咨询热线:139-9920-3898

NAVIGATION

安全信息公示

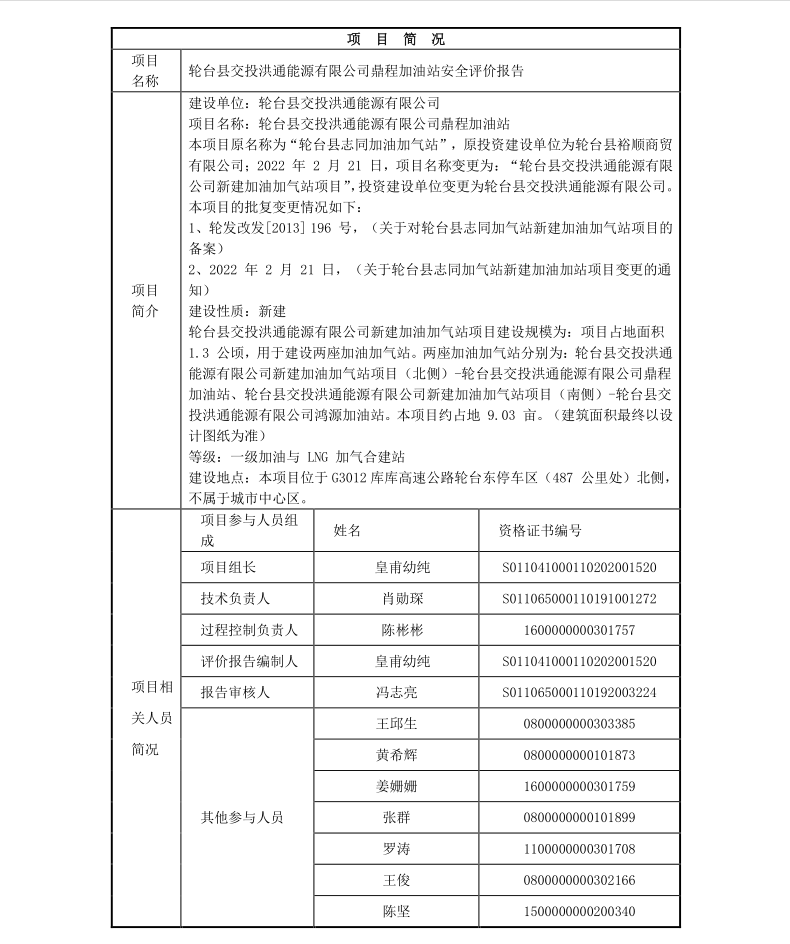
轮台县交投洪通能源有限公司鼎程加油站安全评价报告

1692936360657.png

1692936405872.png