欢迎访问新疆玖安劳动安全评价检测中心(有限公司)网站!

官方微信

官方微信

咨询热线:139-9920-3898

NAVIGATION

技术服务报告公示栏

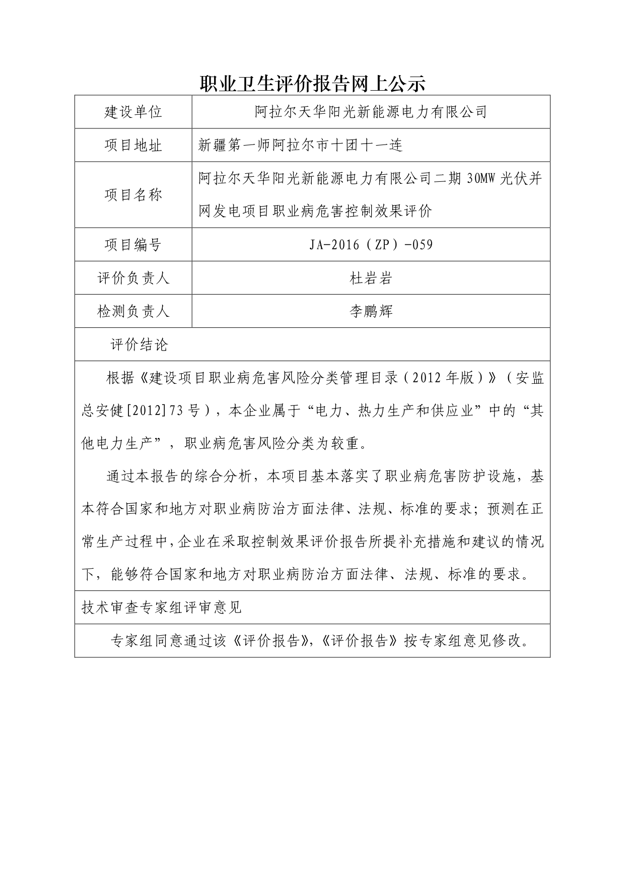
JA-2016(ZP)-059阿拉尔天华阳光新能源电力有限公司二期30MW光伏并网发电项目职业病危害控制效果评价

JA-2016(ZP)-059阿拉尔天华阳光新能源电力有限公司二期30MW光伏并网发电项目职业病危害控制效果评价_page-0001.jpg