欢迎访问新疆玖安劳动安全评价检测中心(有限公司)网站!

官方微信

官方微信

咨询热线:139-9920-3898

NAVIGATION

技术服务报告公示栏

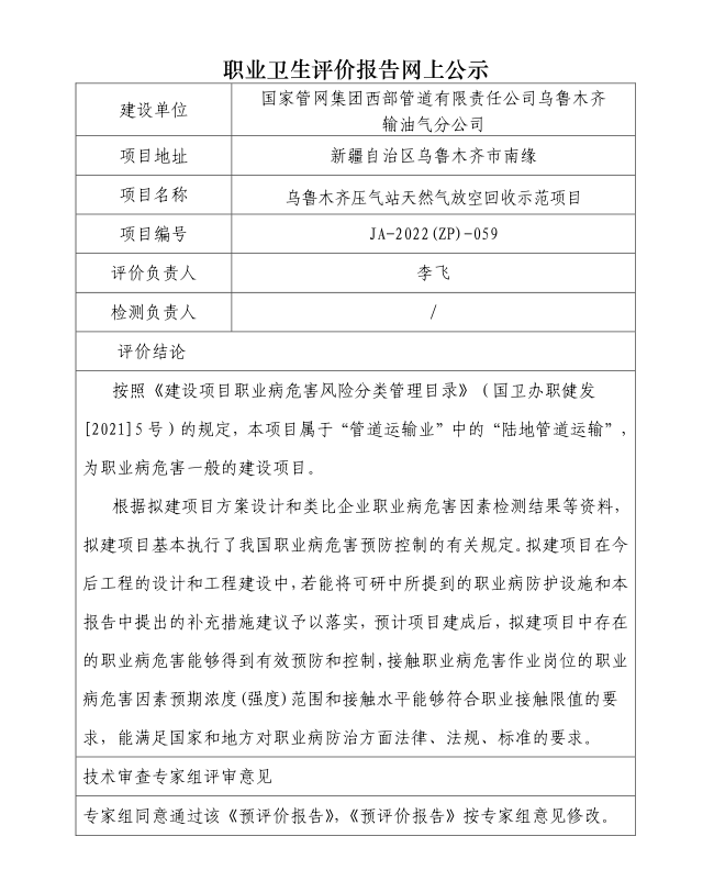
JA-2022(ZP)-059乌鲁木齐压气站天然气放空回收示范项目职业病危害预评价

1694145429336.png