欢迎访问新疆玖安劳动安全评价检测中心(有限公司)网站!

官方微信

官方微信

咨询热线:139-9920-3898

NAVIGATION

技术服务报告公示栏

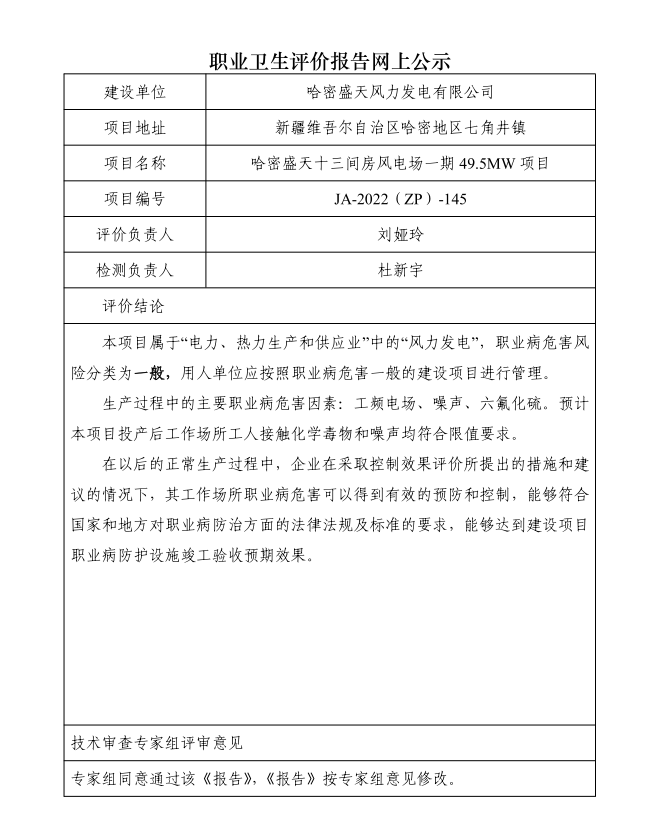
中国哈密盛天十三间房职业病危害控制效果评价JA-2022(ZP)-145

1694148261643.png