欢迎访问新疆玖安劳动安全评价检测中心(有限公司)网站!

官方微信

官方微信

咨询热线:139-9920-3898

NAVIGATION

技术服务报告公示栏

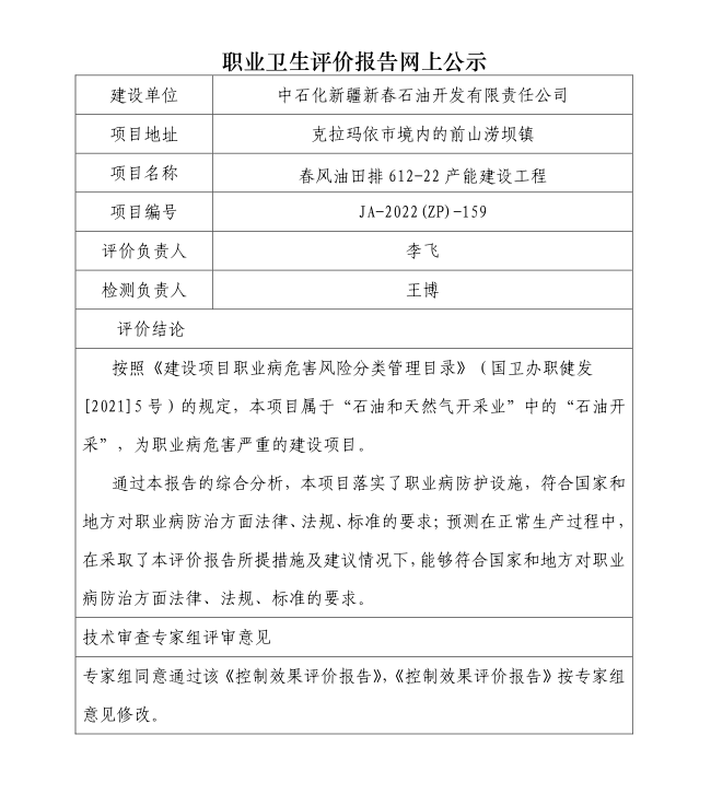
JA-2022(ZP)-159春风油田排612-22产能建设工程职业病危害控制效果评价

1694148879135.png