欢迎访问新疆玖安劳动安全评价检测中心(有限公司)网站!

官方微信

官方微信

咨询热线:139-9920-3898

NAVIGATION

技术服务报告公示栏

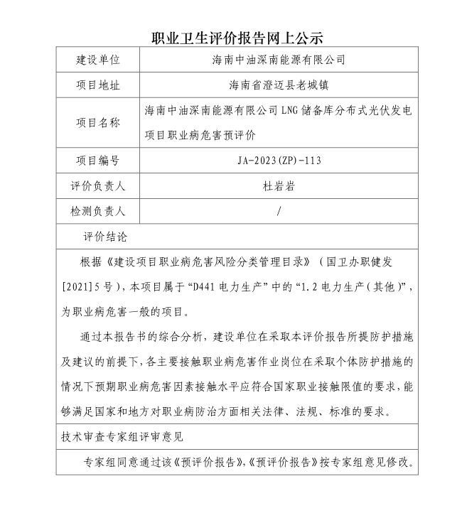
JA-2023(ZP)-113海南中油深南能源有限公司LNG储备库分布式光伏发电项目职业病危害预评价

1694151834981.png