欢迎访问新疆玖安劳动安全评价检测中心(有限公司)网站!

官方微信

官方微信

咨询热线:139-9920-3898

NAVIGATION

安全信息公示

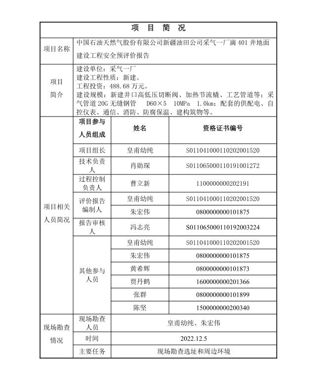
中国石油天然气股份有限公司新疆油田公司采气一厂滴401井地面建设工程安全预评价报告

1695783282310.png

1695783311206.png