欢迎访问新疆玖安劳动安全评价检测中心(有限公司)网站!

官方微信

官方微信

咨询热线:139-9920-3898

NAVIGATION

技术服务报告公示栏

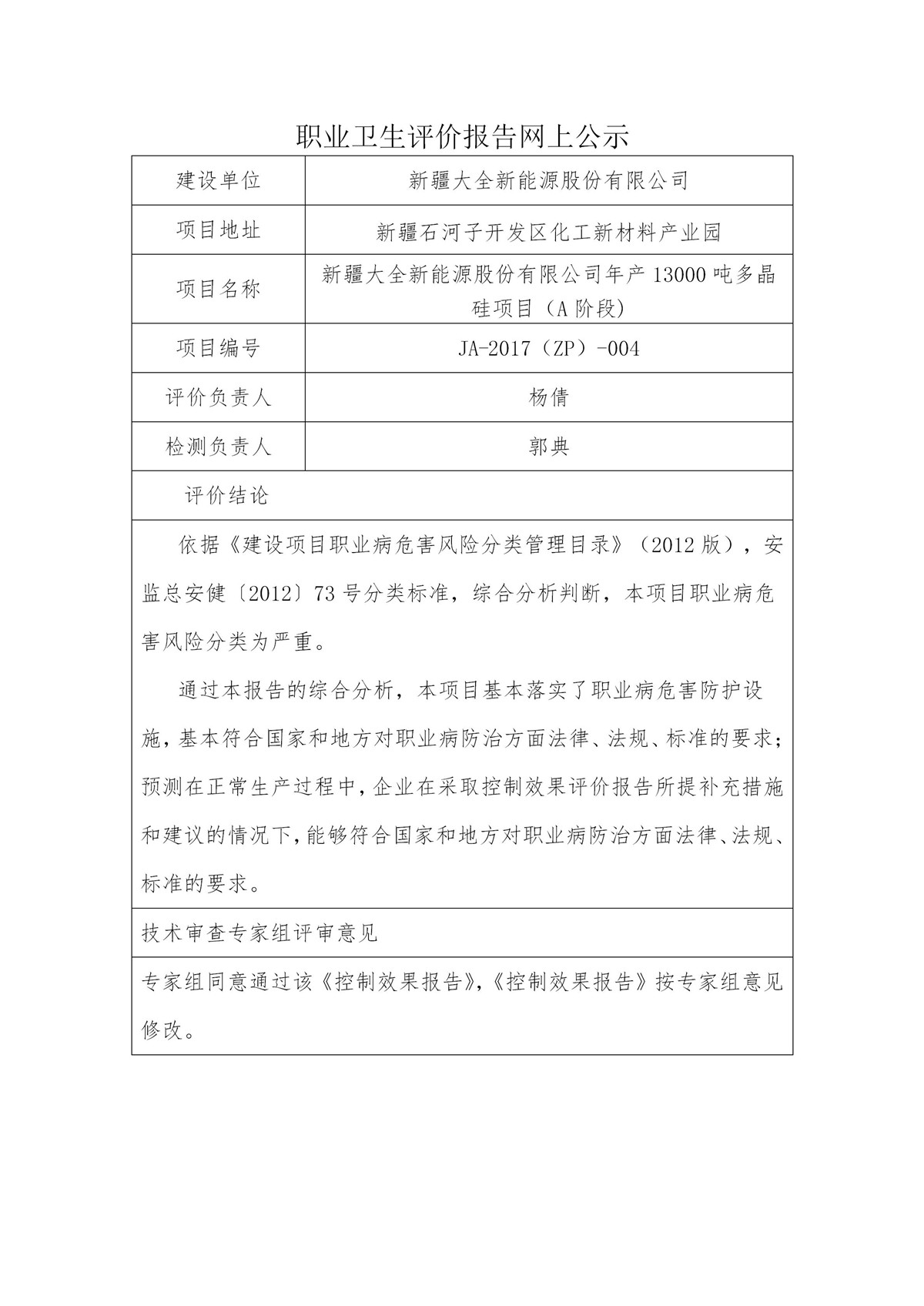
JA-2017(ZP)-004新疆大全新能源股份有限公司年产13000吨多晶硅项目(A阶段)职业病危害控制效果评价报告

JA-2017(ZP)-004新疆大全新能源股份有限公司年产13000吨多晶硅项目(A阶段)职业病危害控制效果评价报告_01.jpg