欢迎访问新疆玖安劳动安全评价检测中心(有限公司)网站!

官方微信

官方微信

咨询热线:139-9920-3898

NAVIGATION

技术服务报告公示栏

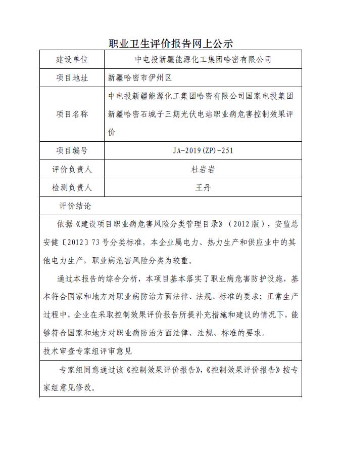
JA-2019(ZP)-251中电投新疆能源化工集团哈密有限公司国家电投集团新疆哈密石城子三期光伏电站职业病危害控制效果评价

JA-2019(ZP)-251中电投新疆能源化工集团哈密有限公司国家电投集团新疆哈密石城子三期光伏电站职业病危害控制效果评价.jpg