欢迎访问新疆玖安劳动安全评价检测中心(有限公司)网站!

官方微信

官方微信

咨询热线:139-9920-3898

NAVIGATION

技术服务报告公示栏

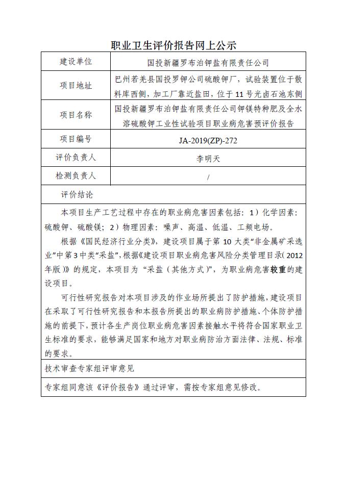
JA-2019(ZP)-272国投新疆罗布泊钾盐有限责任公司钾镁特种肥及全水溶硫酸钾工业性试验项目职业病危害预评价报告

JA-2019(ZP)-272国投新疆罗布泊钾盐有限责任公司钾镁特种肥及全水溶硫酸钾工业性试验项目职业病危害预评价报告.jpg