欢迎访问新疆玖安劳动安全评价检测中心(有限公司)网站!

官方微信

官方微信

咨询热线:139-9920-3898

NAVIGATION

技术服务报告公示栏

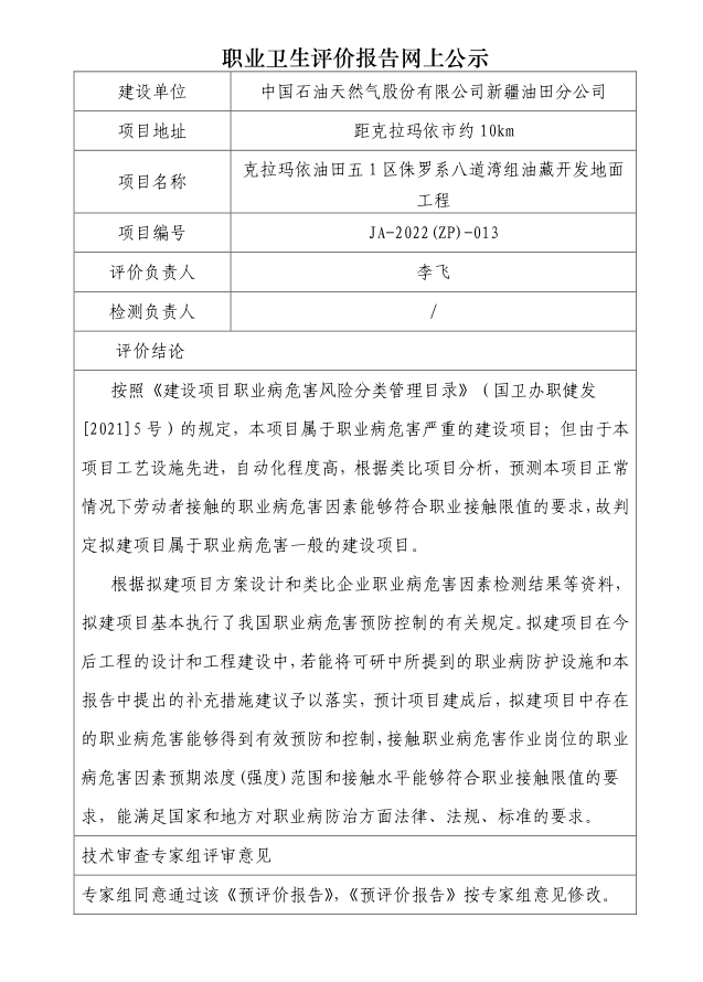
JA-2022(ZP)-013克拉玛依油田五1区侏罗系八道湾组油藏开发地面工程职业病危害预评价

1659524205002.png