欢迎访问新疆玖安劳动安全评价检测中心(有限公司)网站!

官方微信

官方微信

咨询热线:139-9920-3898

NAVIGATION

技术服务报告公示栏

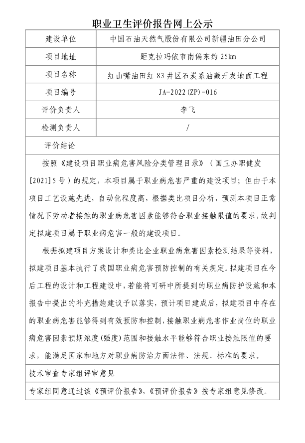
JA-2022(ZP)-016红山嘴油田红83井区石炭系油藏开发地面工程职业病危害预评价

1659524254121.png