欢迎访问新疆玖安劳动安全评价检测中心(有限公司)网站!

官方微信

官方微信

咨询热线:139-9920-3898

NAVIGATION

安全信息公示

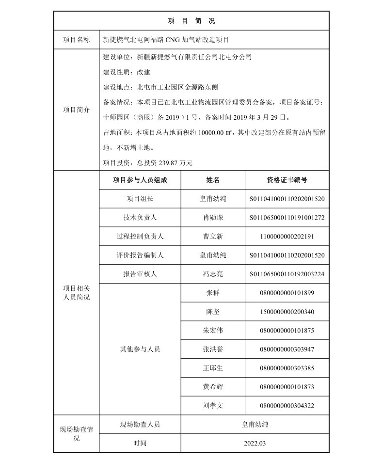
新捷燃气北屯阿福路CNG加气站改造项目

1686548036080.png

1686548068818.png