欢迎访问新疆玖安劳动安全评价检测中心(有限公司)网站!

官方微信

官方微信

咨询热线:139-9920-3898

NAVIGATION

安全信息公示

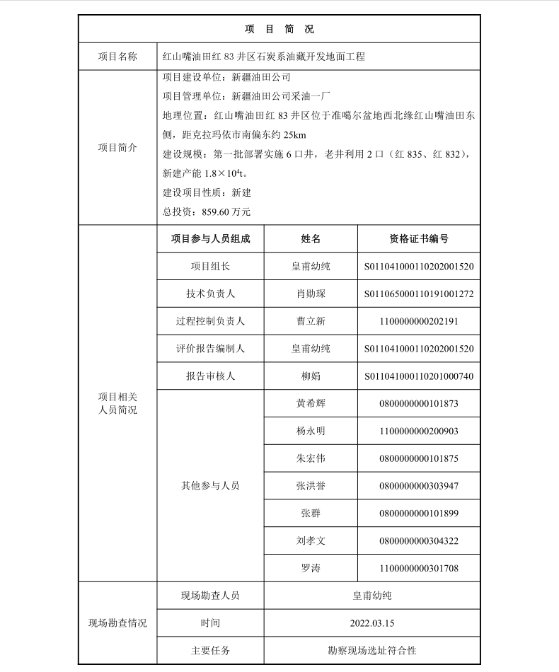
2022.6-红山嘴油田红83井区石炭系油藏开发地面工程

1686626822855.png

1686626856973.png