欢迎访问新疆玖安劳动安全评价检测中心(有限公司)网站!

官方微信

官方微信

咨询热线:139-9920-3898

NAVIGATION

安全信息公示

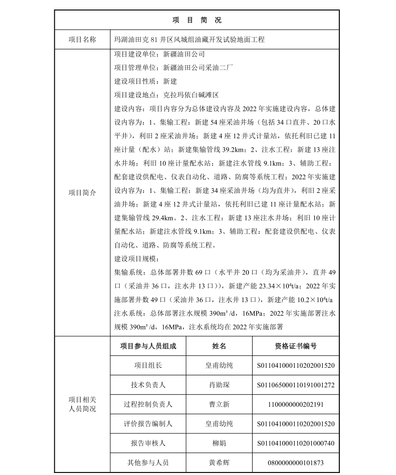
克拉玛依油田八区二叠系下乌尔禾组油藏南部扩边开发地面工程

1686626997716.jpg

1686627031308.png